診療報酬の算定において、「医科点数表の解釈(白ぼん)」の理解は必須になります。
「医科点数表の解釈(白ぼん)」の構成や見方・読み方などをしっかり把握しておきましょう。
この記事では、「褥瘡対策の基準」について基本的な概要と考え方をまとめます。
「褥瘡対策の基準」について医科点数表の解釈での記載内容
「褥瘡対策の基準」については、医科点数表の解釈において以下のように記載があります。
【4 褥瘡対策の基準】
(1)当該保険医療機関において、褥瘡対策が行われている。
(2)当該保険医療機関において、褥瘡対策に係る専任の医師及び褥瘡看護に関する臨床経験を有する専任の看護職員から構成される褥瘡対策チームが設置されている。
(3)当該保険医療機関における日常生活の自立度が低い入院患者につき、「別添6」の「別紙3」(略――「診療方針に関する法令編」参照。)を参考として褥瘡に関する危険因子の評価を行い、褥瘡に関する危険因子のある患者及び既に褥瘡を有する患者については、(2)に掲げる専任の医師及び専任の看護職員が適切な褥瘡対策の診療計画の作成、実施及び評価を行う。ただし、当該医師及び当該看護職員が作成した診療計画に基づくものであれば、褥瘡対策の実施は、当該医師又は当該看護職員以外であっても差し支えない。また、様式については褥瘡に関する危険因子評価票と診療計画書が「別添6」の「別紙3」(略――「診療方針に関する法令編」参照。)のように1つの様式ではなく、それぞれ独立した様式となっていても構わない。
(4)褥瘡対策の診療計画における薬学的管理に関する事項及び栄養管理に関する事項については、当該患者の状態に応じて記載する。なお、診療所において、薬学的管理及び栄養管理を実施している場合について、当該事項を記載しておくことが望ましい。
(5)栄養管理に関する事項については、栄養管理計画書をもって記載を省略することができる。ただし、この場合は、当該栄養管理計画書において、体重減少、浮腫の有無等の「基本診療料の施設基準等及びその届出に関する手続きの取扱いについて」の「別添6」の「別紙3」(略――「診療方針に関する法令編」参照。)に示す褥瘡対策に必要な事項を記載している。
(6)褥瘡対策チームの構成メンバー等による褥瘡対策に係る委員会が定期的に開催されていることが望ましい。
(7)患者の状態に応じて、褥瘡対策に必要な体圧分散式マットレス等を適切に選択し使用する体制が整えられている。
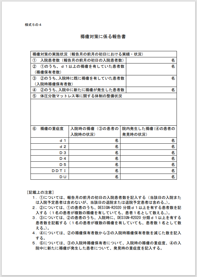
(8)毎年8月において、褥瘡患者数等について、「別添7」の「様式5の4」(略――「診療方針に関する法令編」参照。)により届け出る。
医科点数表の解釈(令和6年6月版)p83
(入院診療計画、院内感染防止対策、医療安全管理体制、褥瘡対策、栄養管理体制、意思決定支援及び身体的拘束最小化の基準並びに栄養管理体制未整備減算の基準「通則7」、「通則8」)
◇ 基本診療料の施設基準等
第四 入院診療計画、院内感染防止対策、医療安全管理体制、褥瘡対策、栄養管理体制、意思決定支援及び身体的拘束最小化の基準
------以下、抜粋------
四 褥瘡対策の基準
(1)適切な褥瘡対策の診療計画の作成、実施及び評価の体制がとられていること。
(2)褥瘡対策を行うにつき適切な設備を有していること。
(平20.3.5 厚生労働省告示第62号)
医科点数表の解釈(令和6年6月版)p85
「褥瘡対策の基準」についての解釈
医科点数表の解釈における「褥瘡対策の基準」の記載についてまとめていきます。
「褥瘡対策の基準」の要約
- 褥瘡対策が行われている
- 褥瘡対策チームが設置されている
- 専任の医師
- 専任の看護職員 等
- 「別添6」の「別紙3」による評価(独立した様式でOK)
- 日常生活自立度の低い入院患者
⇨褥瘡の危険因子を評価 - 褥瘡の危険因子のある患者、既に褥瘡のある患者
⇨褥瘡対策チームが診療計画を作成、実施、評価
- 日常生活自立度の低い入院患者
- 薬学的管理・栄養管理に関する事項
- 当該患者の状態に応じて記載する
- 栄養管理計画書をもって記載を省略可能
(その際には、「別添6」の「別紙3」に必要な事項を記載する)
- 褥瘡対策委員会が定期的に開催
- 体圧分散式マットレス等の体制整備
- 毎年8月に「別添7」の「様式5の4」を届出
「別添6」の「別紙3」
-1.png)
-1.png)
栄養管理計画書

「別添7」の「様式5の4」

適時調査における具体的内容と指摘事項
「褥瘡対策」について、適時調査における具体的内容と指摘事項は以下にまとめた通りです。
褥瘡対策の基準
- 専任の医師及び褥瘡看護に関する臨床経験を有する専任の看護職員で構成する褥瘡対策チームを設置している。
- 日常生活自立度の低い入院患者に対し、褥瘡に関する危険因子の評価を行っている。
- 褥瘡に関する危険因子のある患者及び既に褥瘡を有する患者について、専任の医師及び専任の看護職員が適当な褥瘡対策の診療計画の作成、実施及び評価を行っている。
- 当該医師及び当該看護職員が作成した診療計画に基づくものであれば、褥瘡対策の実施は、当該医師又は当該看護職員以外であっても差し支えない。また、様式については、褥瘡に関する危険因子評価票と診療計画書がそれぞれ独立した様式となっていても構わない。
- 褥瘡対策チームの構成メンバー等による褥瘡対策に係る委員会を定期的に開催していることが望ましい。
- 患者の状態に応じて体圧分散式マットレス等を適切に選択し、使用する体制を整備している。
当日確認書類
- 褥瘡対策に係る専任の医師、看護職員の名簿
- 褥瘡対策チームの設置が分かる書類(設置要綱等)
- 褥瘡対策に関する診療計画書の実施例(作成例3例)
褥瘡対策の指摘事項
- 専任の医師及び褥瘡看護に関する臨床経験を有する専任の看護職員で構成する褥瘡対策チームを設置していない。
- 褥瘡対策チームと委員会メンバーが整理されていない(対策チームと委員会のメンバー)
褥瘡対策チーム ≠ 褥瘡対策員会
| 褥瘡対策チーム | 褥瘡対策委員会 |
|---|---|
| [◎]専任医師 [○]専任看護師 [△]専任看護師 [□]専任看護師 | [◎]専任医師 [○]専任看護師 [△]専任看護師 [☆]看護師 [★]管理栄養士 [■]理学療法士 等 |
※同じマークは同一人物
褥瘡対策の指摘事項
- 褥瘡対策に関わる専任の医師及び専任の看護職員以外の者が、褥瘡対策の診療計画及び評価を行っている例が認められた。(褥瘡対策チームの専任の医師及び専任の看護職員が適切に診療計画の作成及び評価を行うこと)
- 患者の状態に応じて、褥瘡対策に必要な体圧分散式マットレス等を適切に選択し使用する体制が整えられていない。
- 体圧分散式マットレス使用基準はあるか
- 不足なく使用できる体制になっていること
- 褥瘡対策に必要な物品(体圧分散マット等)、リース・レンタルでも差し支えないが費用は医療機関が負担すること。
- 日常生活自立度の低い入院患者に対し、褥瘡に関する危険因子の評価を実施していない。
